设为首页
加入收藏
联系我们
首页
关于我们
产品展示
解决方案
实施案例
专业服务
系统定制
最新动态
客服中心
联系我们
虚位以待
ESEECON
XINYOUGO
GEKTV
About Customization
您现在的位置:
首页
>
系统定制
> XINYOUGO
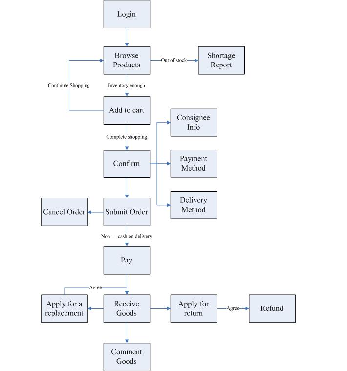
XINYOUGO
XINYOUGO is online shopping cart system,
customized
for
China Post Media in China.
Base Workflow
在线客服
技术支持
关闭在线客服